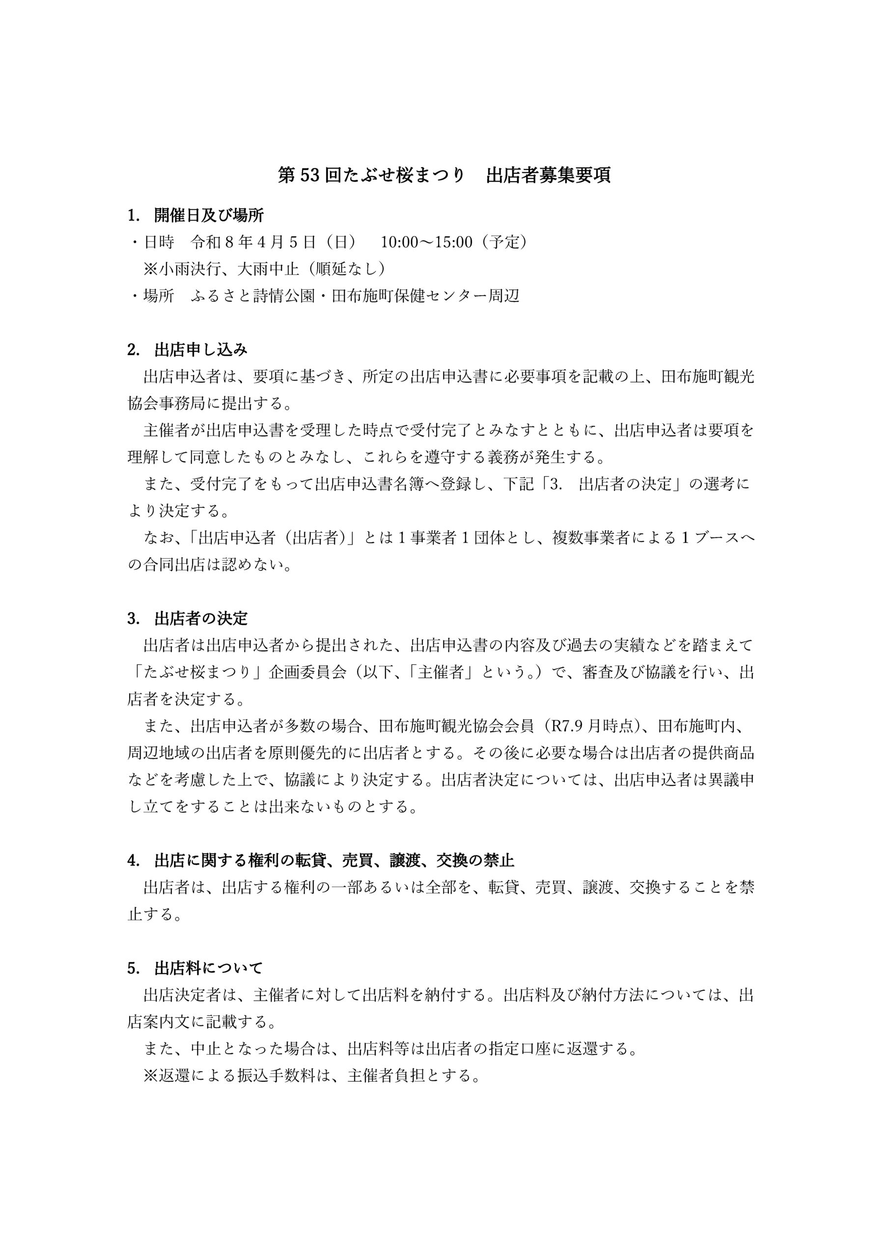
第53回たぶせ桜まつり出店者募集 2026年1月27日 / 第53回たぶせ桜まつり出店者募集 第53回を迎えるたぶせ桜まつりの出店者を募集します。・日時 令和8年4月5日(日) 10:00~15:00(予定)※小雨決行、大雨中止(順延なし)・場所 ふるさと詩情公園・田布施町保健センター周辺 2.出店料 ① 飲食テントブース(田布施町事業者で会員様のみのご案内) 1区画(間口2.7m×奥行3.6m)あたり 13,000円 ※申し込みは各出店者最大2区画までとする。 ② キッチンカー(15~18台予定) 1台あたり(スペースは最大7m)まで 13,000円 電気・水道等は各自で用意するものとする。 ③ 雑貨等販売(14ブース予定) 1区画(3.3m×3.3m) あたり6,000円 ※申し込みは各出店者最大2区画までとする。 ※テント等は各自持ち込みとする。 出店申し込み方法 詳しい内容は出店募集要項をご覧ください。出店説明会を3月11日に行います。必ず出席をしてください。※ 出店者募集は先着順ではありません。期日内に出店募集用紙にご記入のうえ 田布施町観光協会まで提出をお願いします。FAX(0820-25-3581)またはご持参願います。※会場スペースに制限があるため、応募多数の場合は出店内容をもとに当協会で協議したうえ選考させていただきます。申込締切 : 2月9日(月)16時 出店者への通知: 2月17日(火) メールにて出店の可否を通知いたしますので、届いていない場合はお手数ですが、観光協会事務局までご連絡をお願いします。 申請資料ダウンロード pdfファイルとjpgデータは同じものです。ご都合のよろしいほうをダウンロードしてください。 第53回たぶせ桜祭り出店者募集要項 pdf(796KB) jpg①(1.5MB) jpg②(1.9MB) jpg③(2MB) jpg④(1.7MB) 出店(テント・キッチンカー)申込書 pdf(220KB) jpg(3.2MB) 出店(物販)申込書 pdf(186KB) jpg(2.7MB) 第53回たぶせ桜祭り(キッチンカー及びテント出店誓約書) pdf(463KB) jpg(2.4MB) 臨時食品営業に係る契約書 pdf(80KB) jpg(1.6MB)